提供专业的
整体包装解决方案
Specialist In Packaging System
English
0577-66888000
15057753000
首页
优米文化娱乐
公司介绍
发展历程
产品中心
真空包装机
优米app账号
umi接单平台下载
客户视频
nba米直播吧
nba优米在线观看
app优米
nbaso米直播吧
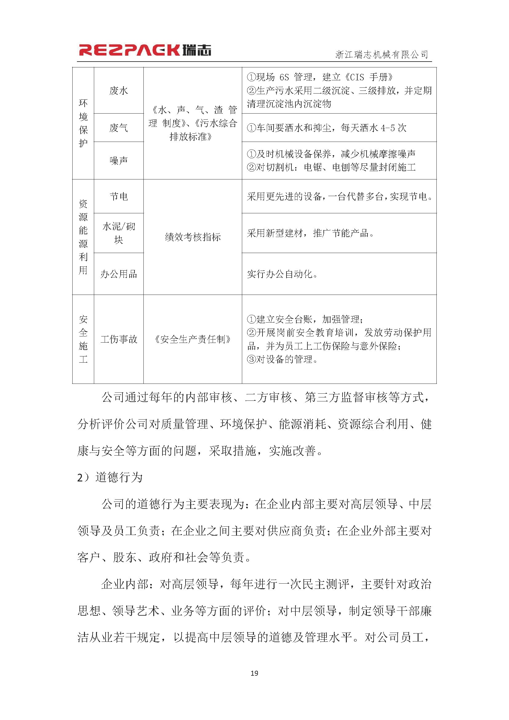
真空机亮点
辣条
lol悠米介绍
大米
粉末粉剂
休闲食品
预制菜
b70优米app主页
调味料
火锅食材
酱料液体
膨化食品
速食/方便食品
lol悠米cos
山楂糖果
跟随式给袋包装机
ki优米app
行业新闻
展会新闻
常见问题
新品发布信息
我们的客户
荣誉资质
联系我们
News Center
优米娱乐公司
ki优米app
行业新闻
展会新闻
常见问题
新品发布信息
首页
>>
ki优米app
>>
行业新闻
热门搜索
机型
物料
行业
nba优米直播